Vice President – UX & Product Operations, Enterprise AI & Data Platforms
End-to-end transformation of fragmented BI systems into a unified, scalable platform with enterprise dashboard experiences and data-driven decision support.
Role: UX Strategy & Platform Design Lead
Company: AT&T Chief Data Office
Scope: Enterprise BI platform supporting 50K+ users
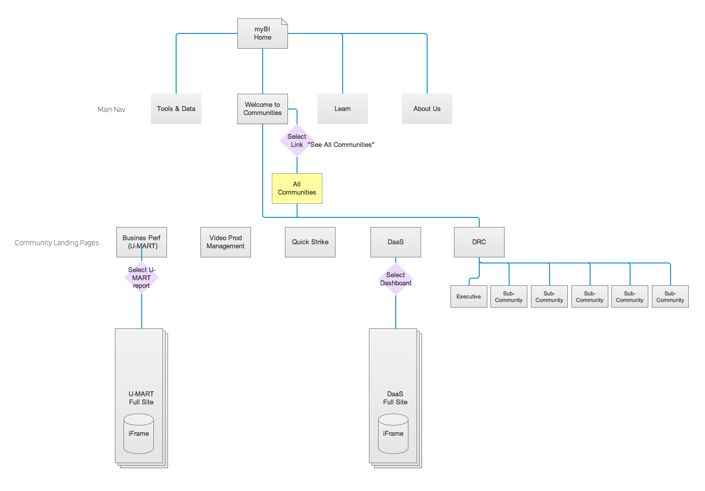
Executive Summary:
Led transformation of a fragmented BI ecosystem into a unified platform supporting
50K+ users, reducing redundancy by 40% and improving delivery speed by 20%.
Established a unified, OS-like platform experience across BI products—aligning
workflows, data models, and UX into a cohesive system.
